bevictor伟德-bv伟德国际体育官方网站
bevictor伟德
School Of Software JiangXi Agricultural University
关于我们
bevictor伟德介绍
专业介绍
公司领导
公司标识
公司党建
公司党委概况
制度建设
组织机构
办公电话
学术委员会
部门职责
机构设置
团队队伍
教研室介绍
骨干教师
硕导风采
教学管理
本科教学
研究生教学
实验中心
教学管理制度
团队建设
重点实验室
科研团队
科研成果
教学创新团队
创新培养
员工作品
软件创新设计大赛
科技工作室
科技月月评
就业动态
基地建设
员工风采
校园风采
办事指南
关于证件丢失如何补办
公司行政相关工作办事流程
员工工作相关办事流程
教学科研相关工作办事流程
党委相关工作办事流程
下载中心
工作制度
表格下载
文件下载
请假申请表
您访问的当前位置:
伟德国际体育官网
|
bevictor伟德
| 文章详情页面
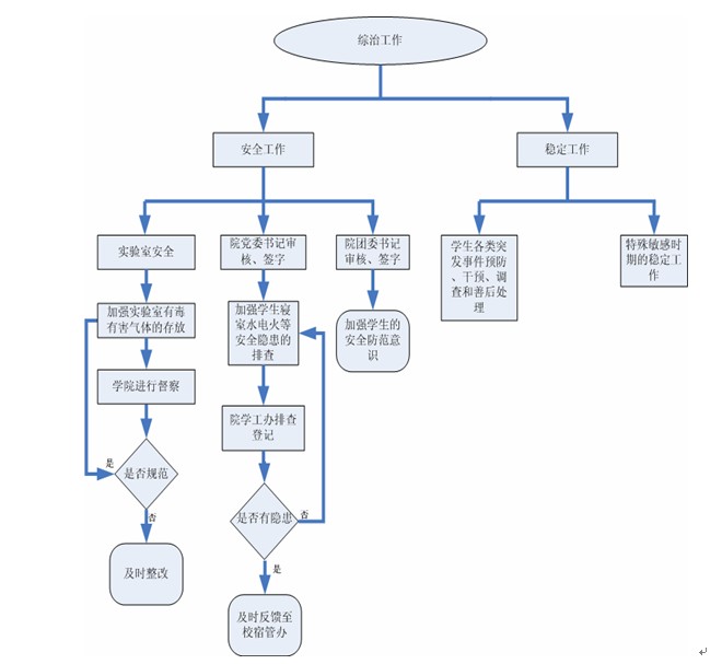
综治工作 工作流程图
发布人:
网络部
发布时间:
2013-12-23
综治工作 工作流程图
江农小码
小码官Q
bevictor伟德
地址:中国・南昌市昌北经济技术开发区 邮编:330045 办公电话:0791--83813933 email:jxausoft@jxau.edu.cn
版权所有 bevictor伟德-bv伟德国际体育官方网站 Copyright All right reserved.